- 2024-02-26 18:41
- 来源: 武汉市人民政府门户网站
-
- 分享到
各区人民政府,市人民政府各部门:
《武汉市城市数字公共基础设施建设工作方案》已经市人民政府同意,现印发给你们,请认真组织实施。
武汉市人民政府办公厅
2023年4月24日
武汉市城市数字公共基础设施建设工作方案
城市数字公共基础设施是以通信网络、数据算力、物联网及融合基础设施等为支撑,以提升城市数字公共平台能力和数据资源规模质量为核心的新型基础设施体系,是建设数字社会、发展数字经济、探索数字化治理方式变革的重要基础。为系统推进我市城市数字公共基础设施优化升级和共建共享,高水平建设数字政府和智慧城市,结合工作实际,特制订本方案。
一、总体要求
(一)指导思想
坚持以习近平新时代中国特色社会主义思想为指导,全面贯彻党的二十大和习近平总书记考察湖北武汉重要讲话精神,深刻把握数字化发展趋势,加强整体布局,夯实基础、赋能全局、强化能力、优化环境,全面提升武汉数字基础设施建设的整体性、系统性、协同性,助推数字经济、数字社会、数字产业生态发展,努力将武汉打造成数字基础设施标杆城市和数字中国建设样板区。
(二)工作原则
1.整体规划,分步实施。加强数字公共基础设施顶层设计和统一规划,充分整合政务服务资源,统筹推进基础平台体系化、标准化建设。按照“突出重点、分步实施、压茬推进”原则,着力构建横向到边、纵向到底、万物标识、能力充足、开放融合的数字公共基础设施体系。
2.夯实基础,适度超前。立足业务需求,通过城市信息模型(CIM)底座搭建,运用编码赋码、“一标三实”等技术,全力建设城市数字公共基础设施平台、基础支撑能力设施及基础保障体系。坚持面向未来,适度超前布局数字公共基础设施,以建带用、以用促建,提升数字技术创新和数字安全屏障能力。
3.协同推进,试点先行。按照统一规划,市级统筹建设,各区结合实际实施。强化部门协同和市区联动,推动跨部门、跨层级的统筹衔接、资源合理配置和集约建设。在东湖高新区、武汉经开区、汉阳区先行先试,开展业务场景应用验证,形成可复制、可推广的机制和模式。
(三)工作目标
结合全国首批智慧城市基础设施与智能网联汽车试点,大力实施信息基础设施建设,积极布局感知基础设施建设,持续推动传统基础设施数字化升级,构建泛在连接、高效协同、全域感知、智能融合、安全可信的“143N”数字公共基础设施体系,即打造1个城市数字公共基础设施平台,建设通信网络、数据算力、物联网、融合等4个领域基础设施,构建标准规范、运维管理、信息安全3大保障体系,在超大城市治理、城市全生命周期建设运营管理、服务数字经济产业等多方面开展应用验证。
2023年,编制完成城市实体对象分类编码属性标准、物联感知设施建设标准等核心标准规范,搭建完成全域覆盖的城市信息模型空间数据底座、基于万物标识的“一标三实”数据治理和城市公共基础设施数据资源管理系统的城市数字公共基础设施平台,建立市级统一标准地址管理系统和工作机制,推进高质量泛在通信网络设施、绿色高效云网融合算力设施、全域感知物联网设施及集约共享融合基础设施建设,完成一网通办、一网统管、车联网、智慧建管等应用场景的试点示范验证。
2024年,完善提高城市数字公共基础建设水平,力争将武汉打造为数字基础设施标杆城市、数字中国建设样板区和数字经济发展高地。
二、主要任务
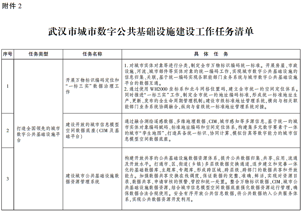
强化顶层设计,编制《城市数字公共基础设施建设规划》,构建武汉市“143N”城市数字公共基础设施顶层架构(见附件1),推进打造全国领先的城市数字公共基础设施平台、建设适度超前的基础支撑能力设施、建立数字公共基础设施基础保障体系、打造融合市场需求的拓展应用场景等方面任务清单(见附件2),并明确时间节点,推进落实。
(一)基础搭建(2023年6月前)
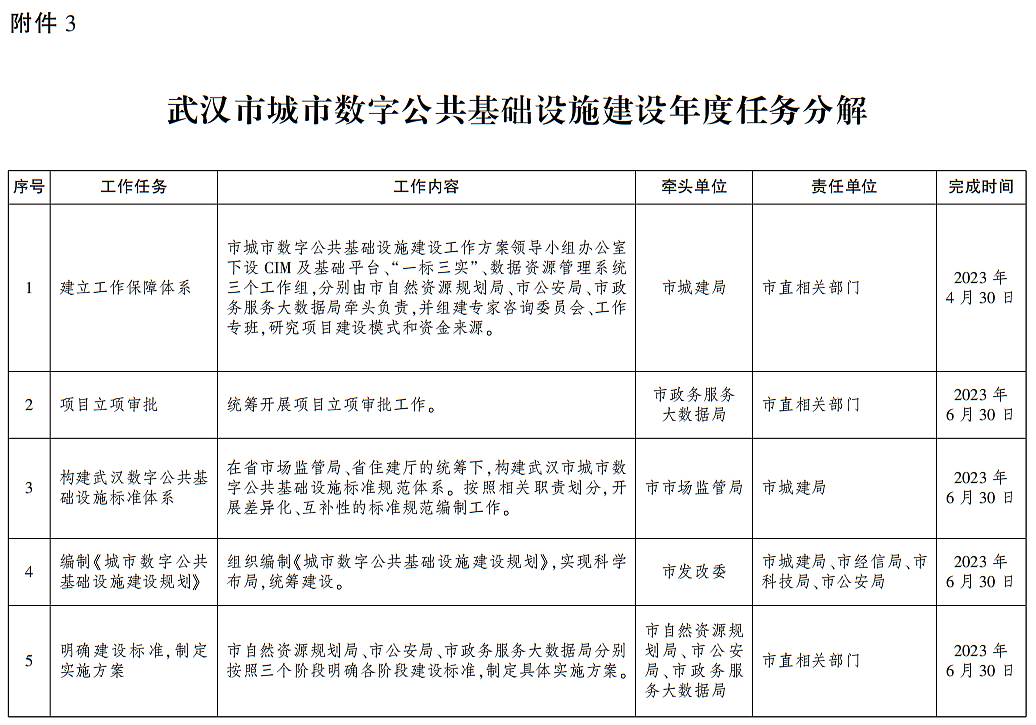
1.加快专项工作推进。在市城市数字公共基础设施建设工作领导小组办公室下设CIM及基础平台、“一标三实”、数据资源管理系统3个工作组,分别由市自然资源和规划局、市公安局、市政务服务大数据局牵头负责,并组建专家咨询委员会、工作专班,研究项目建设模式和资金来源,开展项目立项审批工作。
2.加强标准化基础建设。在省市场监管局、省住建厅的统筹下,构建武汉市城市数字公共基础设施标准规范体系,并按照相关职责划分,开展差异化、互补性的标准规范编制工作。市城市数字公共基础设施建设工作领导小组牵头组织编制《武汉市城市数字公共基础设施建设规划》,实现科学布局、统筹建设。市自然资源和规划局、市公安局、市政务服务大数据局分别按照阶段明确建设标准,制订具体实施方案。
3.打造统一安全信息系统。完成全市域CIM白模建设,中心城区达到CIM精模级别,建成城市信息模型空间数据底座(CIM及基础平台)。基于城市信息模型空间数据底座,明确数据交换、共享、安全等标准,支撑“一标三实”数据、城市感知数据等精准建设、落格上图。制定标准地址管理系统建设规范和管理工作规范,建设市级统一标准地址管理系统,指导和规范“一标三实”建设。基于“一标三实”工作建立横向协同、纵向联动的城市数字公共基础设施工作机制,保障各部门数据一致性和实时性。基于万物标识统一编码标准,建立编码赋码机制,完成赋码平台建设。推进全市域房屋编码赋码工作。
(二)提升引领(2023年12月前)
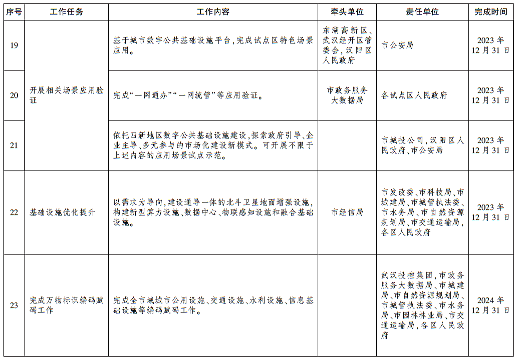
1.提高数据精度和感知度。全市域达到CIM精模级别,并使用北斗网格划分关联实体,构建统一空间定位体系。制定视频监控、物联网感知终端建设指南,优化感知载体和感知网络布局,形成全市感知载体部署节点图。提升城市视频专网能力,与政务外网对接,向城市信息模型空间数据底座(CIM及基础平台)、数据资源管理系统汇通、汇聚相关视频数据。大力推进城市影像(视频监控)、物联感知设施数据接入,提高接入数量。基于武汉城市大脑,建成市级感知管理服务平台,整合接入城市视频监控、新型感知设施等,实现感知数据汇聚、共享。
2.统筹数据资源管理。依托城市大脑的数据中枢和人工智能中枢,打通市直各部门、单位的数据实时汇聚和共享渠道,建成城市公共基础设施数据资源管理系统,构建开放共享的数据资源体系,支撑多场景应用。开展基于“一标三实”业务场景应用验证,基于城市数字公共基础设施平台完成试点区特色场景应用、“一网通办”“一网统管”等应用验证,以提高关联数据质量。完成全市域房屋编码赋码工作,开展城市公用、交通、水利、信息基础等设施的编码赋码工作。
3.加强基础支撑。以需求为导向,建设通导一体的北斗卫星地面增强设施,构建新型算力设施、数据中心、物联感知设施和融合基础设施。优化城市5G、光纤网络,加强过江桥梁隧道、交通枢纽、商业(住宅)楼宇、旅游景区、高校、工业园区(厂区)等重要场景的深度覆盖。对现有网络连接设施进行升级,实现连片覆盖、网络扩容。强化网络安全保障体系建设,提升数据安全防护能力。
(三)推广拓展(2024年12月前)
完成万物标识编码赋码工作,推广建设具有本地特色的专题智慧业务场景,根据场景业务需求完善各项系统功能和网络连接、物联网、新型算力、融合基础等设施的建设工作,进一步扩大数据汇聚、数据应用能力与服务范围。在城市规范、治理、安全、服务等方面,持续提升数据汇聚数量和质量,完善基础数据新型生产要素生产、更新、共享保障机制,培育壮大数字经济、数字产业生态发展。
三、保障措施
(一)强化智力支撑。组建专家咨询委员会,对武汉城市数字公共基础设施建设工作顶层设计、规范性文件、规章制度进行科学论证,对工作推进中遇到的重大问题、行业政策提出合理化建议。
(二)组建工作专班。由市城市数字公共基础设施建设工作领导小组办公室(市城建局)从市直有关部门及市场主体、科研单位抽调骨干力量,组建工作专班,负责认真梳理工作任务,细化责任分工(见附件3),明确时间节点,统筹推进工作落实。工作专班原则上每周召开工作会议,研究协调解决问题,定期向市城市数字公共基础设施建设工作领导小组汇报工作进展情况。
(三)建立督办机制。紧盯项目推进中的薄弱环节和突出问题,建立多级督办和第三方咨询评估机制。市城市数字公共基础设施建设工作领导小组办公室对工作任务定期进行跟踪检查和进展反馈,每月对各成员单位进行综合考评,考核结果纳入各单位综合考核,并报市绩效考评办作为年度考评的依据。
(四)加强资金保障。采用政府主导、平台运作、市场参与模式开展基础框架搭建,加强对数字基础设施建设项目的财政支持,按进度要求分段安排建设资金。对符合地方政府专项债发行条件的数字基础设施项目加大支持力度。灵活运用社会化、市场化融资、设立产业基金等方式,充分调动社会投资积极性,撬动资本参与数字基础设施建设。
附件:1.武汉市城市数字公共基础设施建设工作框架体系
2.武汉市城市数字公共基础设施建设工作任务清单
3.武汉市城市数字公共基础设施建设年度任务分解









