- 2025-05-15 12:45
- 来源: 全国标准信息公共服务平台官网
-
- 分享到
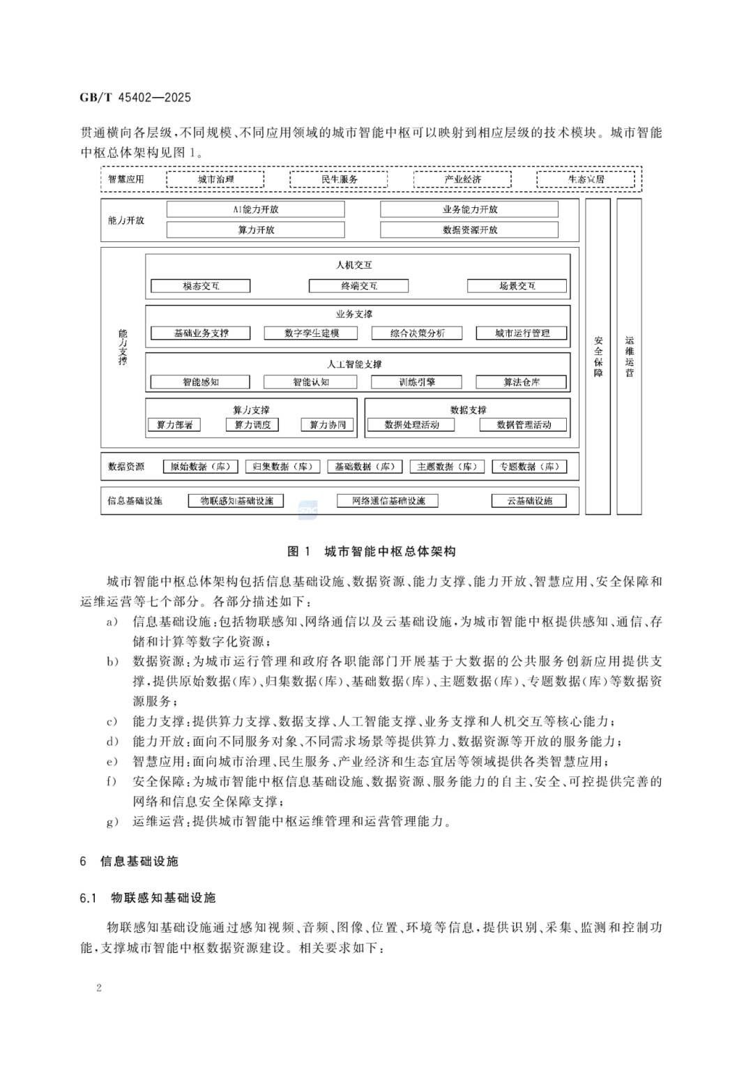
近日,《智慧城市 城市智能中枢 参考架构》(GB/T 45402-2025)经国家市场监管总局(国家标准委)批准发布。该标准将于 2025 年 10 月 1 日起实施,将为城市智能中枢的规划、建设与运营提供系统性规范和权威性指导,助力智慧城市建设迈向标准化、规范化新台阶。
《GB/T 45402-2025 智慧城市 城市智能中枢 参考架构》这一标准旨在为智慧城市的建设提供一个框架性的指导,特别关注于如何构建城市智能中枢系统。该标准详细描述了城市智能中枢的概念模型、功能架构、信息架构以及技术架构等方面的内容,强调了通过集成各类数据资源和服务能力来提升城市管理效率和服务水平的重要性。
在概念模型部分,明确了城市智能中枢作为连接物理世界与数字世界的桥梁作用,它不仅能够收集来自不同来源的数据,还能通过对这些数据的分析处理,为决策者提供支持,并向公众和企业提供服务。此外,还定义了包括感知层、网络层、平台层及应用层在内的多层次体系结构,每一层都有其特定的功能定位和技术要求。
功能架构方面,则是围绕着数据汇聚与共享、业务协同处理、智能分析预测等核心能力展开设计。其中,数据汇聚与共享强调了开放性和标准化的重要性;业务协同处理则关注跨部门、跨领域的流程优化;而智能分析预测则是基于大数据和人工智能技术实现对未来趋势的洞察。
信息架构部分提出了对数据治理的要求,包括但不限于数据质量管理、数据安全管理等内容,确保整个系统中流转的信息既准确又安全。同时,也讨论了如何建立统一的数据标准体系,以促进不同系统间的数据交换与整合。
技术架构章节则深入探讨了支撑上述所有功能所需的关键技术,比如云计算、物联网(IoT)、边缘计算等,并给出了相应的选型建议和技术路线图。这部分内容对于实施者来说尤为重要,因为它直接关系到项目的可操作性和长远发展性。






















