中国政府网
湖北省政府网
繁体
|
无障碍
搜索
首页
政府信息公开
数字政策
数字资源
数字经济
数字政务
机关党建
政府信息公开
/
信息公开目录
/
财政资金
/
管理制度
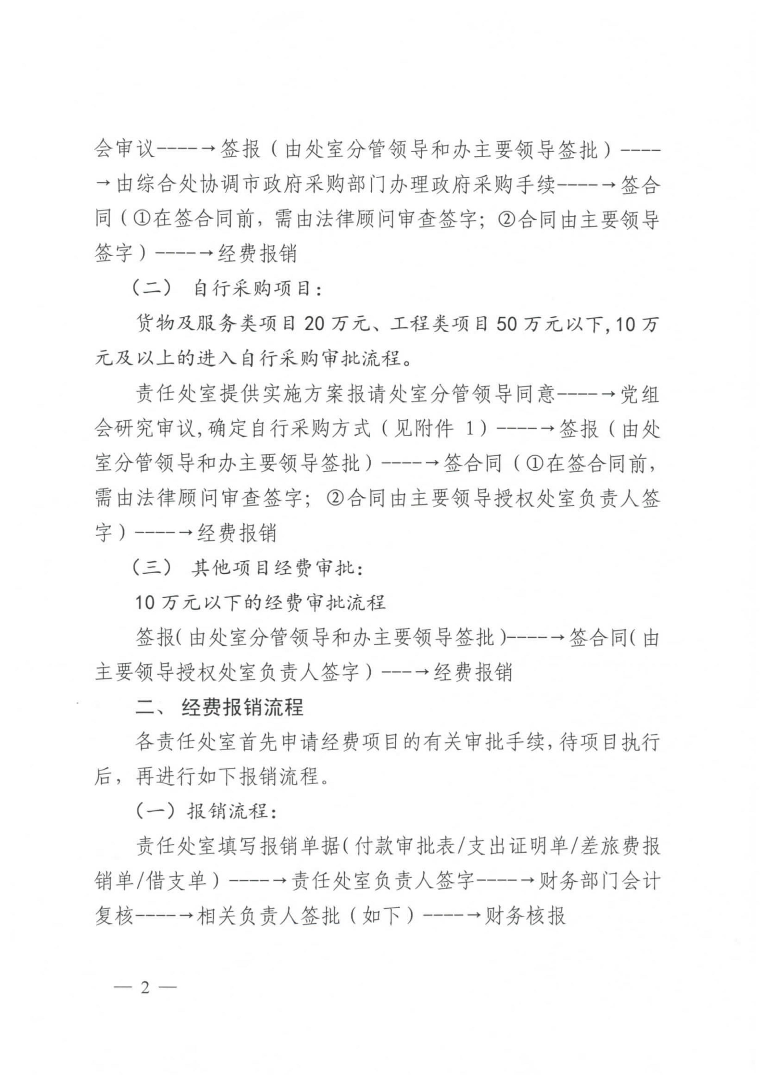
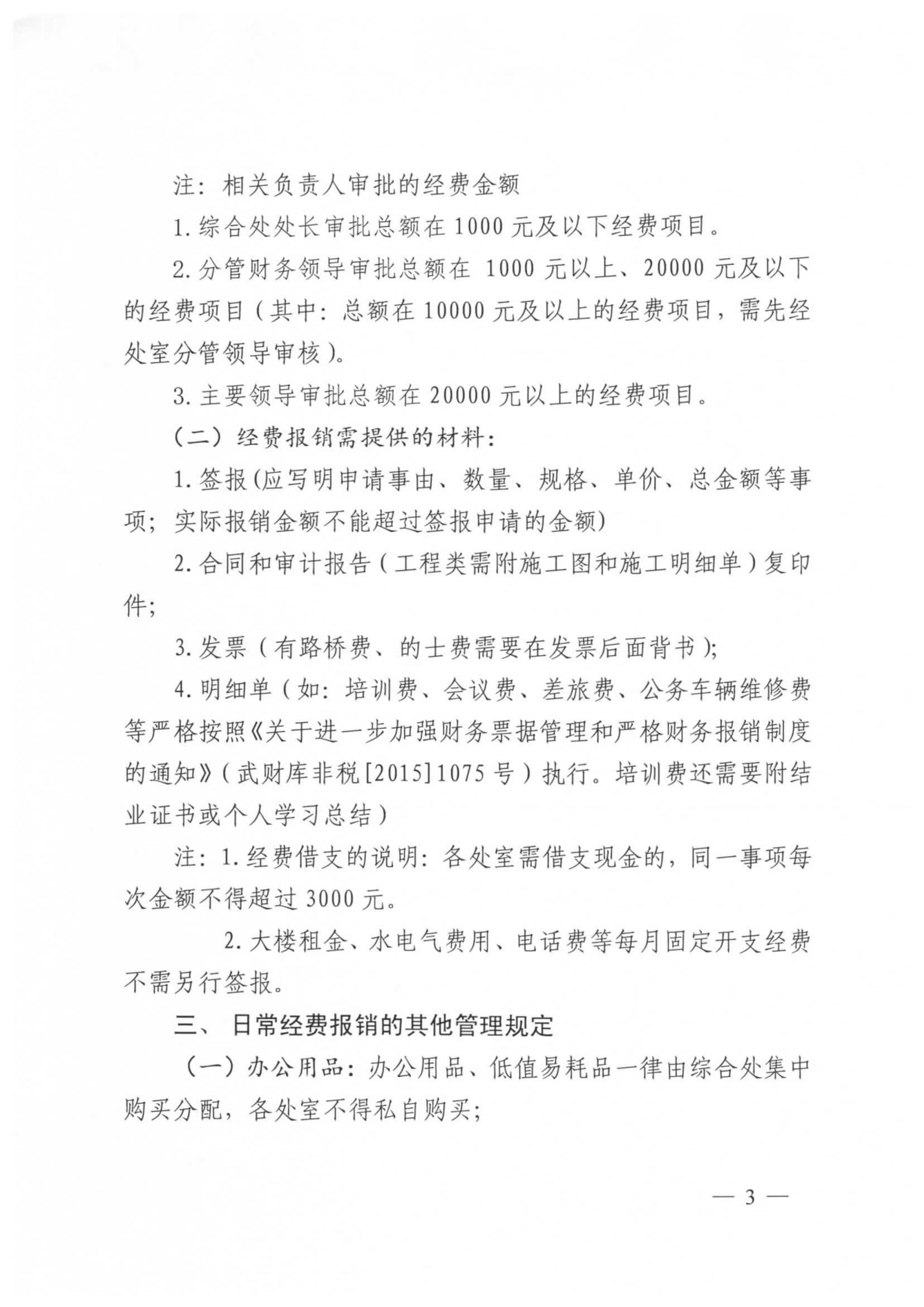
关于市政务服务中心管理办公室经费审批和财务报销管理规定
2019-02-15 10:19
分享到
相关解读
关联政策
关联内容
相关文章
扫一扫在手机上查看当前页面
下载
打印
关闭
726470
关于市政务服务中心管理办公室经费审批和财务报销管理规定
20
2019-02-15
13590
管理制度